2017
  • 2017-11-22
    生物物理所朱冰组与北京生命科学研究所袭荣文组合作报道H3K36me2甲基转移酶Ash1的关键调节因子
    2017年11月21日,中科院生物物理研究所朱冰课题组与北京生命科学研究所袭荣文课题组合作在Nature Communications杂志上发表题为“Mrg15 stimulates Ash1 H3K3... 2017年11月21日,中科院生物物理研究所朱冰课题组与北京生命科学研究所袭荣文课题组合作在Nature Communications杂志上发表题为“Mrg15 stimulates Ash1 H3K3...
  • 2017-11-17
    娄继忠课题组在CRISPR-Cas9系统R-loop复合体形成机制研究中获得进展
    2017年11月14日,Nucleic Acids Research杂志在线发表了金沙集团1862cc娄继忠课题组关于CRISPR-Cas9系统中Cas9蛋白复合体结合靶DNA形成R-loop复合... 2017年11月14日,Nucleic Acids Research杂志在线发表了金沙集团1862cc娄继忠课题组关于CRISPR-Cas9系统中Cas9蛋白复合体结合靶DNA形成R-loop复合...
  • 2017-11-17
    胡俊杰课题组在线粒体膜融合研究方面取得新进展
    2017年11月1日,杂志在线发表了胡俊杰课题组的研究论文“Sequences flanking the transmembrane segments facilitate mitochondrial localization and membra... 2017年11月1日,
      杂志在线发表了胡俊杰课题组的研究论文“Sequences flanking the transmembrane segments facilitate mitochondrial localization and m...
  • 2017-11-17
    生物成像中心成功研发基于高真空冷台的光电关联成像新技术——HOPE
    2017年11月4日,Journal of Structural Biology杂志在线发表了中科院生物物理所蛋白质科学研究平台生物成像中心(以下简称“成像中心”)的研究论文“High-va... 2017年11月4日,Journal of Structural Biology杂志在线发表了中科院生物物理所蛋白质科学研究平台生物成像中心(以下简称“成像中心”)的研究论文“High-va...
  • 2017-10-13
    中科院与北京大学最新揭示:人类大脑皮层沟回折叠的新机制
    2017年10月12日,金沙集团1862cc王晓群课题组与北京大学汤富酬课题组、首都医科大学安贞医院张军课题组合作在Cell Stem Cell杂在线发表题为“The p... 2017年10月12日,金沙集团1862cc王晓群课题组与北京大学汤富酬课题组、首都医科大学安贞医院张军课题组合作在Cell Stem Cell杂在线发表题为“The p...
  • 2017-09-22
    细菌抵御病毒侵染Type I R-M系统的最新研究进展
    2017年10月2日,PNAS 在线发表了中科院生物物理研究所梁栋材院士课题组的研究论文 “Structural basis underlying complex assembly and conformational tran... 2017年10月2日,PNAS 在线发表了中科院生物物理研究所梁栋材院士课题组的研究论文 “Structural basis underlying complex assembly and conformational tran...
  • 2017-09-22
    张宏课题组发现内质网调控自噬小体形成的分子机制
    2017年9月21日,《Molecular Cell》杂志以封面文章发表了张宏课题组的研究论文“The ER-localized transmembrane protein EPG-3/VMP1 regulates SERCA activi... 2017年9月21日,《Molecular Cell》杂志以封面文章发表了张宏课题组的研究论文“The ER-localized transmembrane protein EPG-3/VMP1 regulates SERCA activi...
  • 2017-09-08
    陈畅课题组发现调控“年老忘事”新靶点GSNOR
    2017年9月7日,Journal of Neuroscience杂志在线发表了中科院生物物理所陈畅课题组题为“Increased GSNOR expression during aging impairs cognitive functi... 2017年9月7日,Journal of Neuroscience杂志在线发表了中科院生物物理所陈畅课题组题为“Increased GSNOR expression during aging impairs cognitive functi...
  • 2017-08-26
    植物光合作用中高效捕光的超分子机器结构
    2017年8月25日,Science期刊发表了常文瑞/李梅研究组、章新政研究组与柳振峰研究组的合作研究成果,题为“Structure and assembly mechanism of plant C2S2M2... 2017年8月25日,Science期刊发表了常文瑞/李梅研究组、章新政研究组与柳振峰研究组的合作研究成果,题为“Structure and assembly mechanism of plant C2S2M2...
  • 2017-08-31
    生物物理所与上海药物所合作发现PI4KIIα特异底物竞争小分子抑制剂及其抗肿瘤机制
    2017年8月21日Cancer Research杂志在线发表了金沙集团1862cc陈畅课题组题与上海药物研究所罗成课题组、蒋华良课题组合作的研究论文“PI-273, a sub... 2017年8月21日Cancer Research杂志在线发表了金沙集团1862cc陈畅课题组题与上海药物研究所罗成课题组、蒋华良课题组合作的研究论文“PI-273, a sub...
  • 2017-08-25
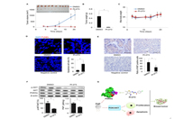
    血脑屏障发育的分子调控网络研究获得新进展
    2017年8月21日,金沙集团1862cc阎锡蕴课题组与广东医科大学附属医院张晶晶课题组合作在PNAS杂志以长文形式(PNAS Plus)在线发表题为“CD146 coord... 2017年8月21日,金沙集团1862cc阎锡蕴课题组与广东医科大学附属医院张晶晶课题组合作在PNAS杂志以长文形式(PNAS Plus)在线发表题为“CD146 coord...
  • 2017-08-25
    范祖森课题组发现调控肠道炎症的天然免疫细胞新亚群ILCreg细胞
    2017年8月24日,国际权威期刊Cell杂志在线发表了范祖森课题组在肠道炎症致病机制研究中的重要研究进展,该项创新研究成果的标题为:“Regulatory innate lymp... 2017年8月24日,国际权威期刊Cell杂志在线发表了范祖森课题组在肠道炎症致病机制研究中的重要研究进展,该项创新研究成果的标题为:“Regulatory innate lymp...