2017年8月21日Cancer Research杂志在线发表了金沙集团1862cc陈畅课题组题与上海药物研究所罗成课题组、蒋华良课题组合作的研究论文“PI-273, a substrate-competitive, specific small molecule inhibitor of PI4KIIα, inhibits the growth of breast cancer cells”。该研究发现了磷脂酰肌醇4位激酶II型α亚型(phosphatidylinositol 4-kinase IIα, PI4KIIα)的第一个亚型特异小分子抑制剂PI-273,该抑制剂通过竞争其底物磷脂(PI)进而抑制酶活性,最终抑制乳腺癌肿瘤的生长。
PI4KIIα是磷脂酰肌醇信号通路和磷脂酰肌醇代谢中的关键分子,在PI(4,5)P2生物合成、溶酶体和高尔基体相关膜转运、细胞内信号通路传导、病原体吞噬和神经突触囊泡循环等方面起着重要作用。PI4KIIα的功能异常与肿瘤生长、痉挛性截瘫、高雪氏症和阿尔茨海默症等人类疾病密切相关。陈畅课题组首次发现PI4KIIα高表达促进肿瘤生长(Oncogenes, 2010),进一步建立了以PI4KIIα与EGFR双靶点联合抗肿瘤的新策略(Protein and Cell, 2014)。然而PI4KIIα的基础研究和临床应用却因为缺少其特异性抑制剂受到限制。已发现的PIK家族抑制剂绝大多数是PI3K的ATP竞争性抑制剂。因为PIK家族各亚型激酶核酸结合口袋氨基酸序列的高度保守性,大多数ATP竞争抑制剂不具有亚型选择性抑制。2014年陈畅课题组与孙飞课题组合作解析了PI4KIIα结构和酶活调控机制(Nature Communications,2014),发现PI4KIIα的棕榈酰化插入片段在其他PIK家族激酶中不存在,是筛选PI4KIIα特异抑制剂的理想作用位点。这使得瞄准筛选PI4KIIα的PI位点,进而发现其特异底物竞争性抑制剂成为可能。
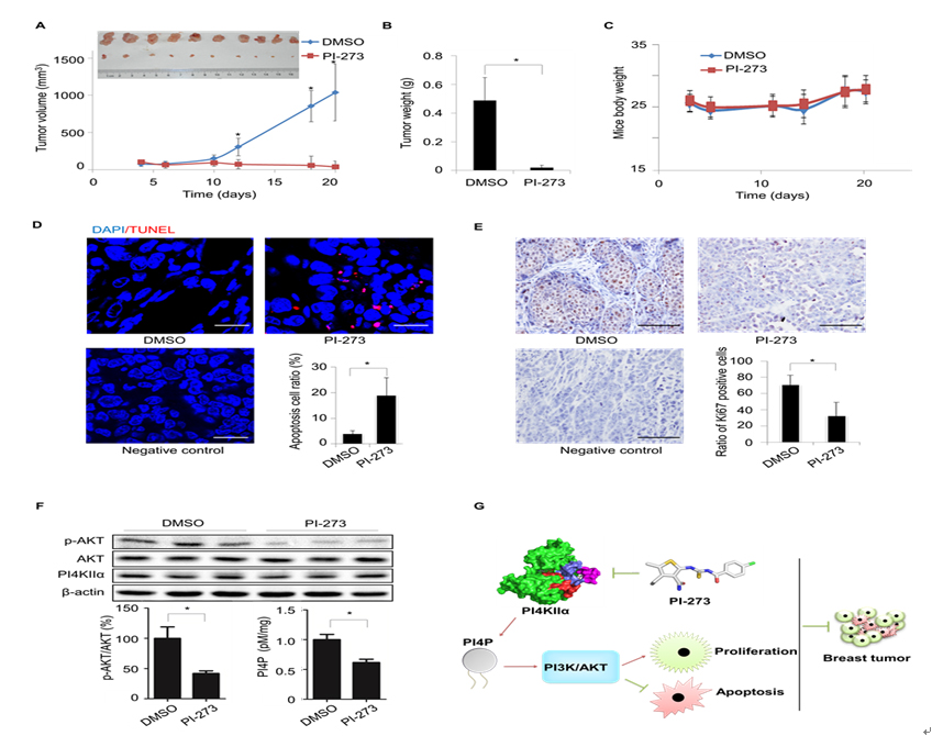
该研究在前期系列工作基础上,靶向PI4KIIα的PI变构位点,采用基于配体底物PI的药物设计策略,开展了PI4KIIα抑制剂的虚拟筛选。经过两轮约一百多个化合物的酶和细胞实验筛选,结合表面等离子共振实验和蛋白热稳定实验等生物物理实验,获得了对PI4KIIα的首个抑制剂PI-273,其对PI4KIIα高表达的多种乳腺癌细胞系的细胞增殖有显著抑制效果。酶动力学研究表明,与其他绝大部分结合在激酶ATP位点的PIK激酶家族抑制剂不同,PI-273可逆竞争PI4KIIα底物PI,从而抑制其酶活性。PI4KIIα位点突变研究进一步证明了PI4KIIα的棕榈酰化插入片段是PI-273的关键作用位点。利用CRISPR/Cas9技术构建敲除PI4KIIα的细胞系,发现PI-273对敲除PI4KIIα的细胞系细胞增殖和PI4KIIα下游信号通路抑制作用显著降低,说明PI4KIIα是PI-273的特异性作用靶点。进一步机制研究表明PI-273可以通过阻碍细胞周期G2/M期而抑制细胞增殖,诱导细胞凋亡,抑制癌细胞成克隆能力。在小鼠移植瘤模型中,PI-273可以显著的抑制MCF-7乳腺癌细胞诱导的小鼠肿瘤的生长,并对小鼠无明显毒副作用。
该研究有效整合药物设计与实验验证,发现了PI4KIIα的第一个亚型特异小分子抑制剂。与绝大多数激酶的ATP竞争性抑制剂不同,由于PI-273是PI4KIIα变构位点底物PI的竞争性抑制剂,其具有更高的亚型选择性。该抑制剂的发现对PI4KIIα的基础科学研究和应用均具有重要的促进意义。
中科院生物物理所陈畅研究员和中科院上海药物所罗成研究员为本文的共同通讯作者,中科院生物物理所陈畅组李江美博士、博士生高振和上海药物所罗成组博士生赵丹为本文共同第一作者。该研究得到中科院个性化药物先导专项A、国家重点研发计划重大专项以及国家自然科学基金资助。

图示:PI4KIIα特异底物竞争小分子抑制剂PI-273抑制乳腺癌作用及机制
(供稿:中科院生物物理所陈畅课题组,中科院上海药物所罗成课题组)
附件下载: