特发性肺纤维化(IPF)是一种慢性、进行性、不可逆的肺部疾病,其特征为肺纤维化和肺功能受损,最终导致呼吸衰竭。许多研究已发现干细胞外泌体在纤维化的干预中具有巨大潜力。其中,间充质干细胞外泌体(MSC-Exos)研究最为广泛,它们含有丰富的生物活性物质,可以减轻炎症、抑制纤维瘢痕组织形成,并促进受损组织再生。我们的前期研究通过组学分析发现,人源胚胎干细胞外泌体(hESC-Exos)在调控损伤修复方面的能力优于MSC-Exos。然而,hESC-Exos在肺纤维化的干预效果尚未有报道。
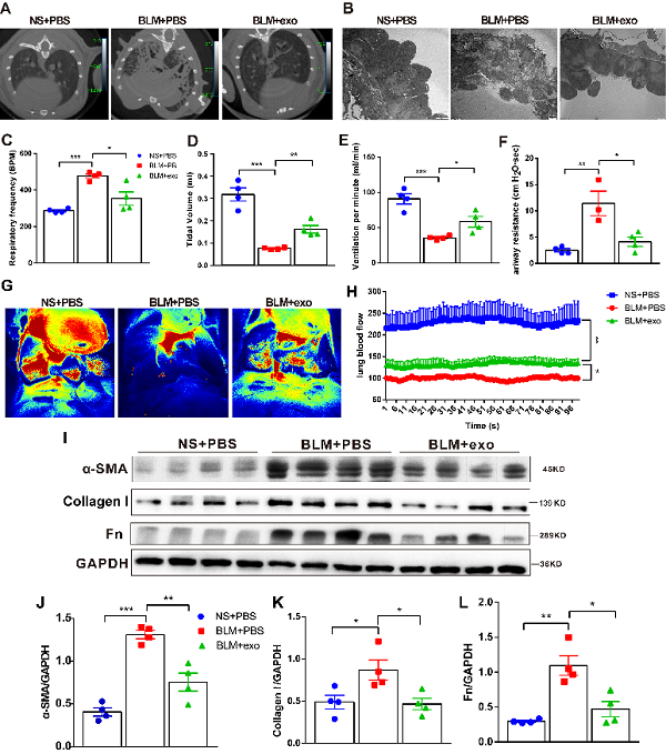
2023年9月4日,Stem Cell Research &Therapy 杂志在线发表了金沙集团1862cc姬广聚课题组题为 "Exosomal miR-17-5p from human embryonic stem cells prevents pulmonary fibrosis by targeting thrombospondin-2" 的研究论文。这项研究首次报道了hESC-Exos在治疗和预防肺纤维化中的显著效果,并阐明了其中的分子机制,为纤维化相关疾病的药物开发提供了新的视角。结果显示,hESC-Exos注射显著减轻了炎症、清除了胶原蛋白沉积,修复了受损的肺泡结构,增加了肺部血流量,改善了小鼠肺功能。

图1 hESC-Exos重塑纤维化肺脏结构,改善肺脏功能。
在机制方面,研究发现 hESC-Exos 携带高丰度的 miR-17-5p 调控纤维化相关基因Thrombospondin-2(Thbs2)的表达,进而干预肺纤维化进展。

图2 hESC-exo通过向BLM诱导的肺纤维化肺中递送miR-17-5p降低Thbs2的表达来缓解肺纤维化
本研究首次报道了hESC-Exos在肺纤维化中的干预效果,其表现出良好的免疫调节和损伤修复能力。该研究进一步提示hESC-Exos在纤维化疾病中具有好的应用前景。
金沙集团1862cc的姬广聚研究员和王会文副研究员为该论文的通讯作者,姬广聚组博士研究生刘群和毕友坤为共同第一作者。该工作受到国家重点研发计划、国家自然科学基金委项目的资助。
文章链接:
https://stemcellres.biomedcentral.com/articles/10.1186/s13287-023-03449-7
(供稿:姬广聚研究组)
附件下载: