2020年9月9日,国际学术期刊《Cell Death & Disease》发表了金沙集团1862cc卫涛涛课题组与美国Creighton University屠亚平课题组的合作论文"KAP1-associated transcriptional inhibitory complex regulates C2C12 myoblasts differentiation and mitochondrial biogenesis via miR-133a repression",这是卫涛涛课题组与屠亚平课题组长期合作所取得的又一成果。研究人员发现miR-133a表达的上调促进了线粒体生物发生和肌细胞分化,并进一步通过"定向染色质构象捕获"技术找到了调控miR-133a表达的上游调控因子KAP1,从而加深了对miR-133a转录调控机制及重要功能的了解。
microRNA(miRNA)在多种生理及病理生理过程中起着重要的调控作用。在前期工作中,卫涛涛课题组与屠亚平课题组密切合作,通过分子、细胞及动物实验证明TGF-β1诱导表达的miR-133a可通过负反馈调节的方式作用于TGF-β1受体及其效应分子,负调控TGF-β1信号通路,从而抑制甚至部分逆转特发性肺纤维化(IPF)的进程,相关论文"Transforming growth factor (TGF)-β1-induced miR-133a inhibits myofibroblast differentiation and pulmonary fibrosis"于2019年9月11日发表于《Cell Death & Disease》杂志。
鉴于miR-133a的重要生理及病理生理学作用,探明其调控机制将对治疗肺纤维化等相关疾病提供重要的线索。卫涛涛课题组与屠亚平课题组进一步以成肌细胞分化过程中miR-133a动态表达为模型,使用基于CRISPR/Cas9的"定向染色质构象捕获(CAPTURE)"技术,结合高通量测序及生物信息学分析,系统研究了miR-133a表达的调控机制,发现KAP1相关的转录调控复合物可抑制C2C12成肌细胞中miR-133a的表达;敲低KAP1可增加miR-133a的表达,此过程伴随线粒体生物发生和C2C12成肌细胞分化;miR-133a的上调足以诱导线粒体生物发生和C2C12成肌细胞分化,而miR-133a抑制剂则显著抑制细胞分化。本研究首次使用"定向染色质构象捕获"技术,鉴定了细胞分化过程中调控miR-133a表达的重要因子,为理解microRNA的精确调控机制提供了新思路。相关论文"KAP1-associated transcriptional inhibitory complex regulates C2C12 myoblasts differentiation and mitochondrial biogenesis via miR-133a repression"于2020年9月9日发表于《Cell Death & Disease》杂志。
卫涛涛课题组的博士生韦朋(与屠亚平教授共同培养)为2019年论文的第一作者,博士生张佳龄为2020年论文的第一作者,卫涛涛研究员、屠亚平教授为这两篇论文的通讯作者。该研究得到了国家重点研发计划、国家自然科学基金、生物大分子国家重点实验室的资助。

图1. 用"定向染色质构象捕获"技术富集与miR-133a基因上游调控区域结合的调控蛋白,质谱鉴定发现KAP1等转录抑制因子可结合于miR-133a基因上游区域(A);过表达KAP1下调miR-1/133a的表达,而敲低KAP1促进miR-1/133a的表达(B)。

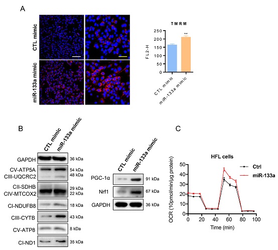
图2. miR-133a显著增加线粒体的膜电位(A),通过PGC-1 /Nrf1途径上调多种线粒体电子传递复合体亚基的表达(B),并增强线粒体的氧化磷酸化(C)。
文章链接:https://www.nature.com/articles/s41419-020-02937-5
https://www.nature.com/articles/s41419-019-1873-x
(供稿:卫涛涛研究组)
附件下载: