2020年1月16日, Nature上在线发表题为“Decoding the development of the human hippocampus”的研究论文。该工作系统阐明了人海马体胚胎发育过程中的基因表达调控网络和细胞命决定因子,绘制了高精度发育细胞图谱,解析了海马发育过程中的不同细胞类型及其关键的分子与调控网络。
海马体,是由端脑的内侧区域发育而来,是大脑中一个至关重要的特殊结构。海马体是边缘系统的一部分,在信息编码、短时记忆、长时记忆、空间导航等方面发挥着重要作用,另外,海马体和癫痫、智力障碍、阿尔茨海默病等多种病理的发病机制密切相关,引起了临床医生和神经科学家的广泛关注。在阿尔茨海默氏症中,海马体是最先受到影响的大脑区域之一,早期症状包括记忆力丧失和定向障碍。海马体的发育对于我们深入研究记忆功能的形成的细胞和分子机制有着不可替代的必要性,虽然海马体是脊椎动物大脑中一个进化上保守的器官,但对发育中的人类海马体的细胞和分子特征仍缺乏了解。
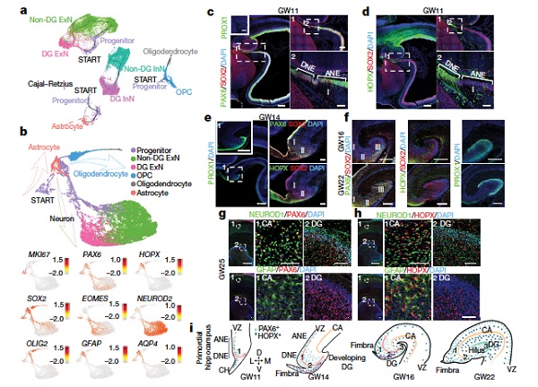
在该研究中,研究人员首次通过高通量单细胞转录组技术对人类胚胎期16周到27周海马体关键发育期的30416个单细胞进行了测序,并利用了经典的tSNE分析把细胞划分为8大类,47个不同的细胞亚型。并对其中关键的神经干细胞的动态发育进行系统的功能研究,深入阐明人脑海马在动态变化的发育过程以及记忆功能环路的形成的细胞基础和分子机制。同时,该研究结合跨物种平台,多角度比较在海马的进化过程中,人类与啮齿类动物海马的关键差异,全方位多层次地揭示海马发育的重要关键时间节点以及关键基因,为相关疾病临床应用和治疗提供有力的前期基础。

图. 人海马胚胎发育的动态路径与调控关键分子
以上工作由金沙集团1862cc、北京师范大学和北京大学合作完成。金沙集团1862cc王晓群研究员和北京师范大学吴倩教授同为本文的共同通讯作者,金沙集团1862cc生物物理所的研究人员钟穗娟博士、孙乐副研究员、博士生卢玉峰和北京师范大学的丁文玉博士为本文共同第一作者。本研究得到科技部973项目,中科院先导专项、国家自然科学基金等项目的资助。
文章链接:https://www.nature.com/articles/s41586-019-1917-5
(供稿:王晓群研究组)
附件下载: