中科院和北京大学合作

发布时间:2017-07-07

  从提高农作物的抗病能力,到原位编辑动物遗传密码,再到靶向摧毁发生基因突变的线粒体,乃至特异性矫正病人细胞中的致病基因突变,基因编辑技术的迅猛发展正在为人类的健康和生活带来不同层面的改变。日前,中科院生物物理所刘光慧课题组、北京大学汤富酬课题组和中科院动物所曲静课题组联合开展的研究进一步拓展了基因编辑技术的应用范围。研究人员利用基因编辑改写了人类基因组遗传密码中的单个碱基,首次在实验室中获得了遗传增强的干细胞(Genetically Enhanced Stem cells,GES细胞)。这种GES细胞能够对细胞衰老和致瘤性转化产生双重抵抗作用,因此为开展安全有效的干细胞治疗提供了可能的解决途径。该研究工作于2017年7月7日以“Genetic enhancement in cultured human adult stem cells conferred by a single nucleotide recoding”为题发表于Cell Research。

  再生医学领域存在两个亟待解决的重要科学问题:(1)干细胞治疗的有效性,即如何获得更多高质量的可供移植治疗的人类干细胞,如何赋予这些细胞移植物更强的自我更新、存活、定向分化以及对移植环境(如衰老与应激)的耐受能力,以便令其在体内发挥更为持久的治疗效果。(2)干细胞治疗的安全性,即如何有效降低细胞移植物在体内形成肿瘤的风险。最新发表的这项研究工作聚焦于上述两个重要科学问题,期望通过基因编辑手段对细胞内的关键基因和信号通路进行精确调控,从而同时实现干细胞活力的提高及致瘤性的减弱,最终获得优质安全的人类干细胞移植物。

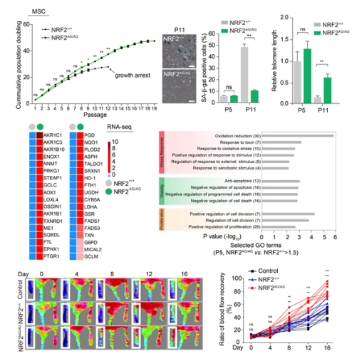
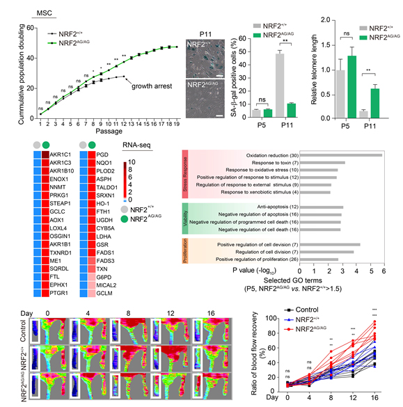
  研究人员通过筛选可以延缓干细胞衰老的小分子化合物,发现抗氧化转录因子NRF2的激动剂能延缓人类早衰症患者间充质干细胞的加速衰老。在既往的低等模式生物研究中,NRF2的缺失会导致生物体寿命缩短,反之其过表达则有助于寿命的延长。而生物物理所研究团队2016年发表在Cell上的文章和此项研究则进一步揭示人类间充质干细胞的衰老伴随着NRF2蛋白水平的显著下调;反过来,NRF2的功能增强又能够改善衰老间充质干细胞的活力。因此,研究人员推测在编码基因水平增强NRF2的活性或许能够延缓人类干细胞的衰老。为了证明这一点,他们利用第三代腺病毒载体HDAdV介导的基因编辑技术在人类胚胎干细胞中置换了NRF2基因第2号外显子中的单一核苷酸(A245G)。这一单碱基置换使得细胞中的NRF2蛋白脱离了其抑制蛋白KEAP1的束缚,进而通过转位至细胞核,激活一系列抗氧化和细胞保护基因的表达。

  随后,研究人员将基因编辑的人类胚胎干细胞定向诱导分化成为具有治疗潜力的间充质干细胞,并发现这些间充质干细胞的自我更新以及抵抗应激和细胞衰老等能力均获得了显著增强。此外,由该种胚胎干细胞定向诱导分化而来的血管内皮细胞也表现出强大的抵御氧化损伤的能力。这些结果均说明该遗传增强策略能够赋予人类干细胞及其分化衍生物更强的活性和自我保护能力。

  与此同时,研究人员还考察了GES细胞在经过体内移植之后是否也会具有更强的存活、整合和组织修复能力。研究结果表明,将上述GES细胞移植入小鼠体内后能够表现出更强的存活和整合能力,并能够显著促进缺血损伤模型小鼠后肢血流的恢复,证明GES细胞在移植后能够表现出优于普通干细胞的再生修复能力。

  研究人员也同时开展了针对遗传增强策略的安全性评价,发现尽管GES细胞具有更强的自我更新能力和体外传代寿命,但是在移植入免疫缺陷小鼠体内后并不会形成肿瘤。令人兴奋的是,GES细胞还表现出对癌基因诱导的细胞恶性转化的强抵抗作用。在诸多癌基因激活的情况下,GES细胞仍然保持着高度的基因组稳定性,移植入免疫缺陷小鼠体内后不会形成肿瘤。更有趣的是,经过遗传增强的人类胚胎干细胞在免疫缺陷小鼠体内仅能产生比对照胚胎干细胞小得多的畸胎瘤。该实验提示,即便GES细胞移植物中残留了少量未分化的多能干细胞,其在体内形成畸胎瘤的能力也已被大大削弱,这就进一步降低了利用遗传增强型干细胞进行细胞移植治疗的安全风险。

  综上所述,该研究首次利用基因编辑技术实现了人类干细胞的遗传增强,并从概念上证明了利用该策略获得优质安全细胞移植物的可行性。通过NRF2基因的单碱基置换可以赋予人类干细胞更强的抵御应激和衰老的能力,以及在体内更好的留存和再生修复功能,甚至对干细胞癌变的抵抗活性。该研究的意义不仅在于创造了一种优质安全的人类间充质干细胞,更重要的是为针对不同组织类型及疾病特性设计不同遗传增强方案的研究奠定了基础,使得规模和标准化制备优质安全的人类干细胞移植材料成为可能。

  该研究工作由中科院生物物理所、北京大学、中科院动物所和首都医科大学宣武医院等机构合作完成。中科院生物物理所刘光慧研究员、北京大学汤富酬研究员以及中科院动物所曲静研究员为共同通讯作者。中科院生物物理所博士研究生杨济平和北京大学博士研究生李静宜为并列第一作者。该工作受到科技部、基金委、北京市和中科院等项目的资助,相关技术已申请发明专利。

  文章链接   

  

  图1. 遗传增强型人类间充质干细胞抵抗细胞衰老,在连续传代后仍可保持较低的衰老相关?-半乳糖苷酶活性及较长的端粒(上);一系列NRF2下游抗氧化和细胞保护基因的表达在遗传增强型间充质干细胞中协同上调(中);遗传增强型间充质干细胞具有对小鼠后肢缺血损伤更好的治疗作用(下) 。 

  图2. 遗传增强型人类间充质干细胞对癌基因诱导的细胞恶性转化具有强抵抗作用,仍然能够维持基因组的稳定(上),移植入免疫缺陷小鼠体内后不会形成肿瘤(下左);遗传增强型人胚胎干细胞仅能形成相对较小的畸胎瘤(下右)。

  

  图3. 利用基因编辑介导的遗传增强策略获得优质安全的人类干细胞移植材料 。

 

(供稿:刘光慧课题组)

 


附件下载: