张宏课题组揭示自噬基因Wdr45/Wipi4

发布时间:2015-05-27

  2015年5月22日Autophagy杂志在线发表了张宏课题组题为“The autophagy gene Wdr45/Wipi4 regulates learning and memory function and axonal homeostasis”的研究论文,揭示了Wdr45/Wipi4基因在认知和神经退行性改变中的作用。

  张宏课题组前期工作通过线虫遗传筛选发现epg-6基因是一个重要的多细胞生物特有的自噬基因。epg-6基因在哺乳动物中的同源基因为WDR45/WIPI4基因。WDR45基因编码一个含有WD40重复序列的PtdIn(3)P结合蛋白。人类遗传学研究发现WDR45的基因突变可以引起一种神经退行性疾病——BPAN(beta-螺旋蛋白相关的神经退行性疾病),这种疾病是NBIA(伴随铁聚积的神经退行性疾病)的一种亚型。

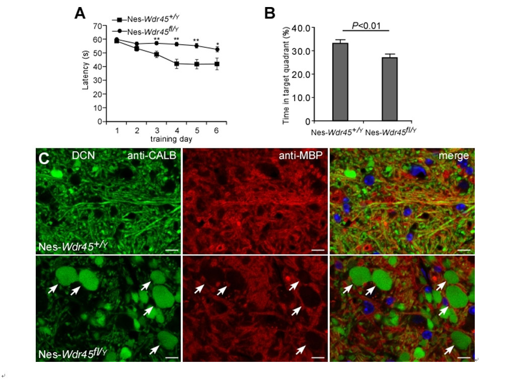
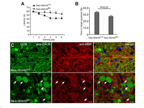
  为了研究WDR45基因在哺乳动物中的功能,张宏课题组构建了神经系统特异性敲除Wdr45基因的小鼠(Nes-Wdr45fl/Y小鼠)。Wdr45基因敲除小鼠会出现运动协调性降低,并且学习记忆功能严重受损。组织病理和免疫组化研究发现Wdr45基因敲除小鼠脑内出现严重轴突水肿,并伴有大量嗜酸性小体聚积。还发现Wdr45基因敲除小鼠的自噬通路受到抑制,在神经元和水肿的轴突中自噬底物SQSTM1和ubiquitin明显累积。

  综上所述,Nes-Wdr45fl/Y小鼠出现部分与BPAN患者类似的表型,包括认知障碍和轴突稳态失衡。因此该项研究有助于进一步了解BPAN的发病机制,同时也有助于深入研究自噬在维持轴突稳态中的作用。  

  张宏课题组赵燕博士后为本文的第一作者。该项目得到了国家自然科学基金、科技部重大科学研究计划和青年科学基金项目的支持。而且该研究也得到霍华德﹒休斯国际青年科学家奖的资助。

  

图示:Nes-Wdr45fl/Y小鼠出现学习记忆功能障碍和轴突水肿

  文章链接: http://www.tandfonline.com/doi/full/10.1080/15548627.2015.1047127#abstract

 

(供稿:张宏课题组)

 


附件下载: