范祖森研究组在白细胞抗细菌机制研究中取得重要进展

发布时间:2015-03-03

  2015年3月2日,国际权威免疫学杂志《Nature Immunology》在线发表了范祖森研究组名为“Sox2 functions as a sequence-specific DNA sensor in neutrophils to initiate innate immunity against microbial infection”的论文,报道了Sox2蛋白通过识别胞内细菌DNA活化嗜中性粒细胞促炎症反应的新功能。

  嗜中性粒细胞是哺乳动物外周血中非常重要的一类白细胞,它是最早对入侵病原微生物做出免疫反应的固有免疫细胞。在感染的早期,嗜中性粒细胞能够通过吞噬细菌或者直接释放自身的水解酶达到清除细菌的目的。同时,嗜中性粒细胞还能够对细菌做出免疫应答,产生促炎症因子如TNF、IL-6等,招募其它免疫细胞如巨噬细胞等,从而放大免疫反应对入侵细菌进行更彻底的清除。然而,胞内菌如何激活嗜中性粒细胞的机理尚未明了。

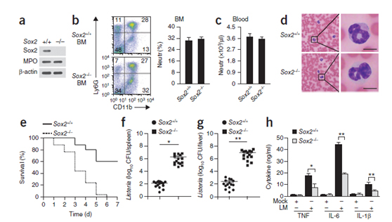
  该课题组前期研究发现,Sox2作为重编程的重要转录因子,通过招募NuRD复合物参与自噬调节,在胚胎发育和细胞重编程过程中发挥着至关重要的作用(Wang S, et al. Cell Stem Cell, 2013)。为了进一步探究Sox2在骨髓干细胞发育中的作用,我们发现Sox2蛋白在嗜中性粒细胞的细胞质中高表达,而且在细菌感染的情况下,Sox2与入侵的细菌共定位,且呈现明显的斑点状分布。在粒细胞条件性敲除Sox2基因的小鼠抵抗细菌感染的能力显著降低,并且嗜中性粒细胞产生促炎症因子的能力明显下降,表明Sox2蛋白在抵抗细菌感染中发挥重要作用。

  进一步研究发现,嗜中性粒细胞胞浆内的Sox2蛋白通过其HMG结构域与入侵细菌的DNA结合,该识别具有DNA序列特异性。Sox2蛋白在结合细菌DNA之后发生二聚化,二聚化的Sox2蛋白能够招募TAB2蛋白,继而活化TAK1蛋白激酶,从而引起NF?B信号通路的活化,导致嗜中性粒细胞促炎症因子的分泌。综上所述,Sox2蛋白作为胞内细菌DNA的识别子,激活嗜中性粒细胞,激发机体的天然免疫反应,抵御病原微生物的感染。对嗜中性粒细胞活化机制的揭示,为操纵白细胞治疗感染性疾病具有重要的指导意义。

  范祖森研究组的博士后夏朋延和副研究员王硕为本文的共同第一作者。此外,该研究组的叶步青、杜颖、黄贯岭、朱平平对本研究也做出了重要贡献。该工作得到了国家自然基金委、科技部和中科院干细胞先导专项的资金资助。

图示. Sox2基因缺失加重细菌的感染。

  文章链接:http://www.nature.com/ni/journal/vaop/ncurrent/full/ni.3117.html 

 

(供稿:范祖森课题组)

 


附件下载: