2013年8月23日,《The EMBO Journal》杂志在线发表了中科院生物物理研究所范祖森课题组题为“WASH inhibits autophagy through suppression of Beclin 1 ubiquitination”的论文,报道了WASH蛋白调控自噬的新功能。
自噬(autophagy)是细胞内存在的一种基本生物学现象。在细胞受到外界刺激的情况下,细胞内会形成双层膜包裹的膜状结构,将错误折叠的蛋白或发生异常的细胞组分运输到溶酶体中进行降解,从而为细胞提供新的营养成分,维持着细胞的自我更新。Beclin 1是自噬调控过程中的关键分子,它通过与Vps34结合形成复合体,调节着Vps34的磷酯酰激酶活性,而Vps34的磷酯酰激酶活性对自噬过程中双层膜的形成至关重要。WASH蛋白是新近发现的WASP (Wiskott-Aldrich syndrome protein)蛋白家族的新成员,WASH参与了内涵体介导的囊泡运输,WASH在内涵体的局部促使肌动蛋白纤维网络形成,促进了内涵体的分裂及囊泡的运输。
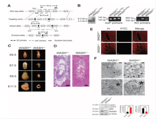
本研究制备了WASH基因条件性敲除小鼠,发现WASH全基因敲除的小鼠在胚胎发育的第7.5天出现异常,在第9.5天被吸收,导致早期胚胎致死。电镜观察发现,WASH-/-的胚胎内部出现大量自噬小体结构。WASH蛋白与自噬小体存在共定位,WASH基因的缺失会导致自噬发生。通过酵母双杂交的方法,研究者发现WASH与Beclin 1存在相互作用,并且WASH存在于Beclin 1-Vps34的复合物中。研究者发现Beclin 1在自噬过程中会发生非降解型的泛素化修饰,泛素化修饰后的Beclin 1与Vps34的结合能力更强,促进了Vps34磷酯酰激酶活性。WASH蛋白能够抑制Beclin 1的泛素化修饰,抑制了Vps34磷酯酰激酶活性,从而抑制自噬的发生。该研究揭示了WASH蛋白参与细胞内自噬调控的新机制,对自噬的抑制性研究提供了新的线索。

图示:WASH缺失促进自噬的发生
范祖森课题组的博士研究生夏朋延和助理研究员王硕为本文的共同第一作者。本课题WASH基因条件性敲除小鼠由军事医学科学院杨晓教授课题组协助完成。同时,本课题也得到中科院动物所李磊教授和孙青原教授课题组的鼎力帮助。该工作得到科技部、国家自然基金委、中科院的资金资助。
文章链接:
http://www.nature.com/emboj/journal/vaop/ncurrent/pdf/emboj2013189a.pdf
(供稿:范祖森课题组)
附件下载: