《Autophagy》发表徐平勇课题组最新研究进展

发布时间:2013-05-02

  2013年4月10日,中科院生物物理所徐平勇课题组和北京大学张俊龙课题组合作以“A sensitive and quantitative autolysosome probe for detecting autophagic activity in live and prestained fixed cells”为题,在《Autophagy》杂志上发表了最新研究成果。该项研究开发出了一种全新的可以检测细胞自噬新型荧光探针Zn-G4。

  自噬是一项非常重要的细胞内生物事件,细胞在饥饿或其他应激条件下通过自噬对细胞内衰老的细胞器或变性的生物分子进行消化和回收利用,因此,自噬对于维持细胞内稳态,发展和能量平衡具有重要的生理意义。同时,自噬过程的障碍或失控与神经退行性病变、癌症、衰老症、心脏及肌肉疾病、感染免疫等重大疾病密切相关。正由于其重要的生理和病理意义,近年来对于自噬的研究逐渐成为一个热点,并对检测自噬的方法的研究提出了迫切的需求,以期能够进一步研究自噬的分子机制并发展更多调节自噬的药物。

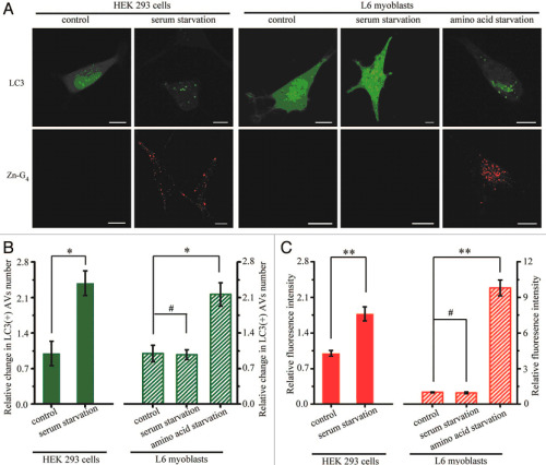
  徐平勇课题组与北京大学张俊龙课题组合作,巧妙地对ZnSalen进行糖基修饰,研究并发展了第一例用于自噬荧光检测的过渡金属发光配合物。在饥饿刺激、药物诱导的自噬条件下,该探针能够在活细胞内实现从“无”到“有”的高信噪比荧光响应(图1)。同时通过敲除自噬相关基因或加入自噬抑制剂,该探针的荧光明显减弱,因此该探针的荧光响应对自噬具有高度的特异性。另外,我们发现Zn-G4可以特异性的标记自噬溶酶体,很好地解决了现有自噬检测探针的局限,如电镜和生物化学方法的固定细胞的定点检测限制,荧光蛋白的聚集假阳性以及一些有机小分子探针的低响应强度。

  自噬药物的高通量筛选对自噬相关疾病的治疗是至关重要的,但目前传统自噬检测技术难以实现。正由于该探针优于传统自噬检测技术,所以该探针不仅可以进行定量检测,而且能够进行药物的高通量筛选,并在该实验中发现锌离子在一定条件下能够诱导自噬,并通过免疫印迹等自噬检测手段进一步证明其结果,这对生物无机化学的发展起了非常重要的作用。同时该探针具有大的双光子吸收横截面积并能够进行自噬的双光子成像,能够利用近红外或是更长的波长进行激发,这对于将来自噬的活体研究具有深远的意义。

图1 Zn-G4的荧光强度与饥饿诱导的细胞细胞自噬特异性相关

  该研究得到科技部国家重点基础研究973计划、国家自然科学基金委员会和金沙集团1862cc的资助。

  全文链接:

  http://www.landesbioscience.com/journals/autophagy/article/24241/?show_full_text=true&

 

(供稿:徐平勇课题组)

 


附件下载: