生物物理所袁增强组在神经细胞凋亡领域取得新进展

发布时间:2012-03-16

  2012年3月9日,生物物理所袁增强研究组在著名分子生物学杂志《EMBO reports》在线发表题为“Lysine methylation of FOXO3 regulates oxidative stress-induced neuronal cell death”的论文,报道了转录因子FOXO3的一种新的翻译后修饰——赖氨酸甲基化及其在在神经细胞凋亡过程中所起的作用。

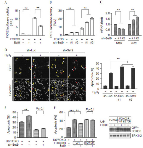
  转录因子FOXO 家族在氧化压力介导的神经细胞凋亡过程中发挥着非常重要的作用.当前已经发现 FOXO存在着磷酸化、乙酰化、泛素化等翻译后修饰,对其功能存在重要的调控作用。本论文发现FOXO存在一种新的翻译后修饰——赖氨酸甲基化。赖氨酸甲基转移酶Set9 可以甲基化FOXO3的270 位赖氨酸,抑制其DNA结合能力和转录活性。赖氨酸甲级化修饰下调了FOXO3的下游促凋亡基因Bim的表达,从而抑制了神经细胞的凋亡。本研究首次发现FOXO3存在赖氨酸甲基化修饰并且阐明了这种修饰抑制了其介导的神经细胞凋亡。

  本论文由生物物理所袁增强研究组,北京生命科学院董梦秋研究组,厦门大学尤涵研究组合作完成。生物物理所袁增强研究员为本文的通讯作者,生物物理所谢琦博士研究生,郝玉民博士研究生为本文共同第一作者。

图1、SET9通过甲基化FOXO,抑制FOXO的转录活性,从而在氧化压力下保护神经元,反之敲除后凋亡升高。

 

(科技处报道)

(供稿:陈红)

 


附件下载: