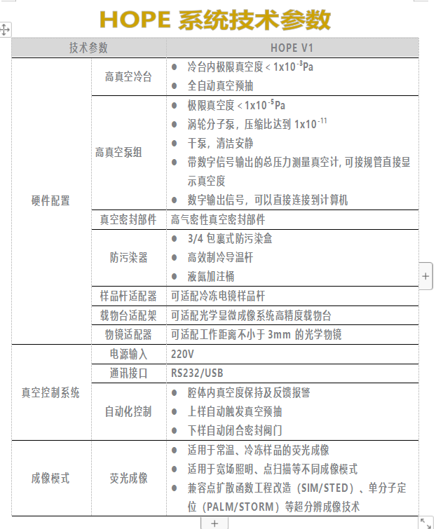
高真空光学冷台HOPE High-vacuum Optical Platform for cryo-CLEM

内容介绍:
利用荧光显微镜和电子显微镜对胞内特定分子机器同时进行高精度定位和高分辨率超微结构解析的光电关联显微成像技术,可以实现在较大视野内对目标分子进行快速荧光定位,而后利用电镜成像获得胞内超微结构甚至大分子复合物的结构信息,从而获得分子机器在细胞原位的高分辨率三维结构信息。为了攻克冷冻光电关联成像流程的技术难题,生物成像中心自主研发了一种基于高真空装置的冷冻关联成像系统的设计思想,设计了一种新型的可用于冷冻样品光电关联成像的高真空光学冷台HOPE(High-vacuum Optical Platform for cryo-CLEM),HOPE可与透射电镜冷冻样品杆适配连接,完成荧光定位后样品将随冷冻样品杆被转移进电镜当中进行高分辨率数据采集,同时结合光电关联定位软件,可以实现大视野光学定位成像与电镜成像的精确匹配,有效提高关联成功率和数据采集效率。HOPE还可以独立搭载在不同的荧光显微镜上,结合冷冻样品杆自带冷却装置的优势,系统整体操作便捷;腔室真空设计可以有效隔离冷冻样品与光学物镜镜头之间的热传递,使HOPE系统不必使用特殊设计的物镜镜头,同时也避免了光学成像窗口、腔壁结露甚至结霜的问题。HOPE系统是对现有冷冻成像技术的提升和扩展,可以有效降低冷冻光电关联成像的技术门槛,提高了实验的稳定性和可靠性。
HOPE系统是对现有冷冻成像技术的提升和扩展,大大降低了冷冻光电关联成像的技术门槛,该研究为相关领域研究者们提供了一种新型的、高效的冷冻光电关联成像技术,对于原位结构生物学的研究具有重要推动作用。国内外,针对细胞、组织样品从事荧光显微镜、电镜超微结构观察的高校、科研院所、医院、公司等市场需求潜力巨大,具有良好的成果转化发展前景。且该技术拥有自主知识产权(已获中国国家发明专利授权(ZL 201410363314.8)及美国国家发明专利(Patent NO. US9,899,184B2)授权),相关成果研究论文《High-vacuum Optical Platform for cryo-CLEM (HOPE): a New Solution for Non-integrated Multiscale Correlative Light and Electron Microscopy》已经于2018年1月发表在Journal of Structural Biology杂志上。文章一经发出即受到业内科研人员的广泛关注,项目产品开发计划也在稳步推进当中。



