2011年12月30日,《美国科学院院刊》(PNAS)在线发表金沙集团1862cc阎锡蕴课题组的最新研究成果,标题为“CD146, a epithelial-mesenchymal transition inducer, is associated with triple-negative breast cancer”。该项研究首次报道细胞黏附分子CD146促进乳腺癌进展的新机制。
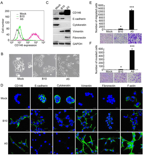
阎锡蕴课题组发现,CD146分子在上皮性质的乳腺癌细胞中过表达将导致细胞发生上皮-间叶转化(Epithelial-Mesenchymal Transition, EMT),从而是原本恶性程度较低的肿瘤细胞获得极高的细胞侵袭迁移能力,以及乳腺癌干细胞的特征。CD146高表达的乳腺癌肿瘤细胞在SCID小鼠内更容易形成分化程度低的肿瘤,迅速侵袭到周围正常组织,并转移到肺、肝脏等重要脏器。同时,他们发现小G蛋白RhoA的激活及转录因子Slug的表达上调在CD146诱导EMT的过程中发挥关键作用。更重要的是,通过对505例乳腺癌肿瘤组织检测发现,CD146的表达与肿瘤分级及预后相关。CD146在临床上致死率最高、最容易发生复发转移的三阴性乳腺癌中高表达,并与E-cadherin的表达呈负相关。这些结果表明CD146通过EMT的机制促进乳腺癌进展,因此CD146可能作为治疗乳腺癌的一个新靶标,尤其针对三阴性乳腺癌。

图表说明,CD146分子在上皮性质的乳腺癌细胞中过表达导致细胞发生EMT。
该项研究得到科技部、自然科学基金委和金沙集团1862cc的资助。
(供稿:阎锡蕴研究组)
(报道:科技处)
附件下载: